全面攻略解析
近年来,随着全球化的推进和人民币的升值,越来越多的中国投资者将目光投向了美国房地产市场,美国房产市场以其成熟的市场体系、较高的投资回报率以及稳定的投资环境,吸引了众多投资者,如何贷款购买美国房产呢?本文将为您详细解析。
贷款购买美国房产的优势
投资回报率高:美国房地产市场具有长期稳定的投资回报,尤其在纽约、洛杉矶等大城市,房产增值潜力巨大。
人民币升值:随着人民币的升值,购买美国房产的成本相对降低,投资回报更加可观。
稳定的投资环境:美国房地产市场体系完善,政策稳定,风险相对较低。
资金灵活:贷款购买房产,可以降低首付比例,提高资金利用率。

贷款购买美国房产的流程
选择贷款机构:在美国,银行、信用合作社和在线贷款平台均可提供贷款服务,投资者需根据自己的需求选择合适的贷款机构。
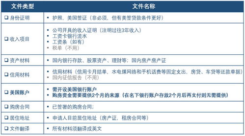
准备贷款申请材料:包括身份证明、收入证明、信用报告、房产评估报告等。
确定贷款金额和利率:根据自身资金状况和还款能力,与贷款机构协商确定贷款金额和利率。
签订贷款合同:在贷款机构审核通过后,双方签订贷款合同。
购房合同签订:与卖家签订购房合同,支付定金。
办理过户手续:在购房合同签订后,办理房产过户手续。
还款:按照贷款合同约定,按时还款。

贷款购买美国房产的注意事项
信用记录:良好的信用记录是获得贷款的关键,在申请贷款前,确保自己的信用记录良好。
收入证明:提供真实的收入证明,以便贷款机构评估还款能力。
房产评估:确保房产评估报告真实可靠,避免因评估过高而造成贷款风险。
贷款利率:关注贷款利率走势,选择合适的贷款期限和还款方式。
政策法规:了解美国房地产市场相关政策法规,确保投资合法合规。
贷款购买美国房产具有诸多优势,但投资者在操作过程中需注意相关事项,通过本文的解析,相信您对如何贷款购买美国房产有了更深入的了解,在投资美国房产的过程中,理性分析、谨慎决策,才能实现财富的稳健增长。
发表评论