流程、税费详解
随着我国经济的快速发展,房地产市场日益繁荣,房产合同继承现象也日益增多,在继承房产的过程中,契税的缴纳是必不可少的环节,本文将为您详细解析房产合同继承契税的缴纳方式、税费计算等相关问题。
房产合同继承契税概述
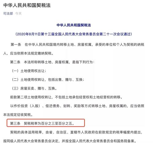
契税定义:契税是指在中华人民共和国境内转移土地、房屋权属时,对承受方征收的一种税收。
房产合同继承契税:房产合同继承契税是指在房产继承过程中,根据法律规定,对继承人应缴纳的契税。
房产合同继承契税缴纳流程
准备材料:办理房产合同继承契税时,需要准备以下材料:
(1)继承人的身份证、户口簿、婚姻状况证明等身份证明材料;

(2)房产证、土地使用权证等权属证明材料;
(3)房产合同、继承协议等证明材料;
(4)其他相关证明材料。
办理继承手续:继承人需携带上述材料到当地房产管理部门办理房产继承手续。
缴纳税费:在办理继承手续后,继承人需按照规定缴纳契税。
领取契税完税证明:缴纳契税后,继承人可领取契税完税证明。
房产合同继承契税计算方法
契税税率:房产合同继承契税的税率为3%。

契税计算公式:契税=计税依据×税率
(1)计税依据:房产合同继承的计税依据为房产的市场价值。
(2)市场价值确定:市场价值可根据房产评估机构的评估结果确定,也可根据当地房地产市场价格确定。
特殊情况下的房产合同继承契税缴纳
法定继承人:法定继承人继承房产时,契税减半征收。
非法定继承人:非法定继承人继承房产时,需全额缴纳契税。
房产合同继承契税的缴纳是房产继承过程中的重要环节,了解房产合同继承契税的缴纳方式、税费计算等相关问题,有助于继承人顺利完成房产继承手续,本文为您提供了详细的解答,希望对您有所帮助。
发表评论