这家的烤鱼真不错,颜色金黄,香味四溢,外酥内嫩,皮翠,肉多汁,色香味具全。多么希望你是一道美食,我做一个真空的盒子,将你永远在我心中保鲜,谁也不行,你是我的独家记忆。
明月几时有,把酒问青天;我饮不尽器,半酣味尤长;偶得酒中趣,空杯亦常持。乡愁就是味觉上的思念,无论一个人在外闯荡多少年,即使口音变了,但对故乡的食物,仍怀无限意念。小饼如嚼月,中有酥和饴。
介绍家乡美食的一段话介绍如下:家乡是一个近海的海滨城市。其海则属黄海边缘,广袤无垠。其海鲜自然也就又多又鲜,闻名遐迩。
1、突出地方特色,深挖文化产业,饮食肯定和地方与文化有紧密联系。沿着这个走就没错了,要把祖祖辈辈的好东西传承下来,凸显中国美食的特别之处。
2、明确美食主题和目标受众:在写美食脚本前,要明确你的主题和目标受众,这有助于你确定内容和表达方式。
3、该视频脚本示例如下:场景:开在闹市中心的一家春橙店面,店内整洁明亮,顾客络绎不绝。镜头切换,展现店内的各种美食:爆浆芝士面包、松软蓬松的泡芙、香甜可口的提拉米苏、色香味俱佳的水果塔等等。
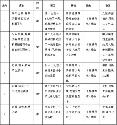
4、脚本前期准备 在编写你的短视频拍摄脚本前,你需要确定好你的短视频整体内容思路和流程。

5、脚本前期准备在编写短视频拍摄脚本前,你需要确定好你的短视频整体内容思路和流程。主要包括以下几个方面:在拍摄前期,我们就要定位内容的表达形式,比如你要做短视频,是美食制作、服装穿搭还是小剧情。
6、第二步:搭建框架 基本主题确定后,就要开始搭建脚本框架。这个框架的核心是故事,以故事的形式包含:角色、场景、事件。
明确美食主题和目标受众:在写美食脚本前,要明确你的主题和目标受众,这有助于你确定内容和表达方式。
突出地方特色,深挖文化产业,饮食肯定和地方与文化有紧密联系。沿着这个走就没错了,要把祖祖辈辈的好东西传承下来,凸显中国美食的特别之处。
首先引入背景和目的,介绍双方合作的意义和互相的优势。其次描述合作内容和活动形式,在稿件中突出双方的特色和亮点。然后强调合作的互利共赢,通过小红书的用户影响力和品牌合作,提升美食店的知名度和销量。

有了以上三大要素,那么一个短视频的脚本基本就完成了,而且因为是短视频,事件限制的关系,事件只需要注重:开端、高潮、结尾,其他的东西要尽可能的简洁,故事里面可以加入一些新近发生的“梗”,这样可以增加话题性。
根据脚本的内容,关于酸辣粉的拍摄脚本可以这样写热辣两重天,夏日的酸辣粉怎么能不够辣,大象视觉夏日美食摄影,酸辣粉拍摄。
我最爱吃零食,糖果、饼干、蛋糕都是我的最爱,不管是甜的、咸的、辣的、酸的,还有很多种口味,只要是零食,我都照单全收。所以我是个零食儿童,一点也没错。
直播脚本范文可参考如下:开播第一分钟马上进入直播状态,签到环节,和最先来的粉丝打招呼。第1~5分钟,近景直播,边互动边安利身上的1~2款爆款,互动建议选择签到打卡抽奖,不断强调每天定点开播,等粉丝大部队来。
直播脚本范文:明确直播主题 你的这场直播是新品上市,还是回馈粉丝,是分享直播还是带货直播?粉丝能从你的这场直播中看到什么,获得什么。

根据脚本的内容,关于酸辣粉的拍摄脚本可以这样写热辣两重天,夏日的酸辣粉怎么能不够辣,大象视觉夏日美食摄影,酸辣粉拍摄。
台本是这样的———饮食文化1伴随这美食;然后转入民间风俗;再转入制做烹饪。一个节目20分钟就可以了。突出地方特色,深挖文化产业,饮食肯定和地方与文化有紧密联系。
该视频脚本示例如下:场景:开在闹市中心的一家春橙店面,店内整洁明亮,顾客络绎不绝。镜头切换,展现店内的各种美食:爆浆芝士面包、松软蓬松的泡芙、香甜可口的提拉米苏、色香味俱佳的水果塔等等。
发表评论