全面指南助您了解房产交易真相
随着房地产市场的发展,越来越多的人开始关注房产交易,在购房过程中,了解房产合同的详情至关重要,它不仅关系到交易的安全性和合法性,还直接影响到购房者的权益,怎么查房产合同详情呢?以下为您详细解答。
了解房产合同的基本要素
在查询房产合同详情之前,首先要了解房产合同的基本要素,包括:
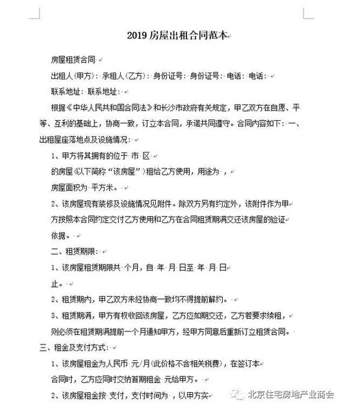
合同双方:出卖方和买受方的基本信息,如姓名、身份证号、联系方式等。
房产信息:房产的具体位置、面积、用途、产权状况等。
交易价格:买卖双方约定的房产交易价格。
付款方式:交易款项的支付方式,如一次性付款、分期付款等。
交房时间:房产交付的时间。
违约责任:买卖双方在合同履行过程中出现违约行为应承担的责任。

争议解决方式:合同履行过程中出现争议时的解决方式。
查询房产合同详情的途径
房地产开发企业
如果您是通过房地产开发企业购房,可以直接向开发商查询房产合同详情,开发商通常会保存完整的购房合同档案,您可以要求开发商提供合同副本或复印件。
房地产中介机构
如果您是通过房地产中介机构购房,可以向中介机构查询房产合同详情,中介机构作为交易双方的中介,通常会掌握房产合同的详细信息。
房产登记机构
您可以向房产登记机构查询房产合同详情,房产登记机构负责房产的登记和备案,掌握着房产交易的详细信息,以下是一些常见的房产登记机构:
(1)住房和城乡建设部门:负责城市房地产登记和备案。
(2)自然资源部:负责农村宅基地和集体土地房屋登记。
(3)公证处:部分房产合同需要在公证处进行公证,公证处保存有合同原件。
网上查询
随着互联网的发展,越来越多的房产信息可以在网上查询,以下是一些常见的房产信息查询平台:
(1)住房和城乡建设部门官网:部分地区的住房和城乡建设部门官网可以查询房产合同详情。
(2)房地产交易网:部分房地产交易网站提供房产合同查询服务。
(3)支付宝、微信等支付平台:部分支付平台可以查询房产合同详情。
注意事项
在查询房产合同详情时,要注意核对合同双方的姓名、身份证号、房产信息等关键信息,确保信息准确无误。
在查询过程中,如发现合同存在疑点或纠纷,应及时咨询专业人士,如律师、房地产中介等。
查询房产合同详情时,要注意保护个人隐私,不要泄露个人信息。
了解房产合同详情对于购房者来说至关重要,通过以上途径,您可以全面了解房产合同的详细信息,确保交易的安全性和合法性,在购房过程中,务必谨慎行事,避免因合同问题导致不必要的纠纷。
发表评论