确保双方权益的规范范本
随着城市化进程的加快,房产租赁市场日益繁荣,租赁契约作为规范租赁双方权利义务的重要法律文件,其撰写质量直接关系到双方的合法权益,本文将为您详细介绍房产租赁契约的撰写要点,帮助您规避潜在风险,确保租赁关系的和谐稳定。
房产租赁契约的基本要素
房产信息:包括房产的地址、面积、结构、装修情况等。
租赁双方信息:包括出租人、承租人的姓名、身份证号码、联系方式等。
租赁期限:明确租赁期限,包括起始日期和终止日期。
租金及支付方式:约定租金金额、支付周期、支付方式等。
押金:明确押金金额、退还条件及方式。
使用范围:约定承租人使用房产的合法用途。
维修责任:明确租赁期间房产的维修责任及费用承担。
违约责任:约定双方违约行为及相应的违约责任。
解约条件:明确租赁双方在何种情况下可以解除租赁合同。

其他约定:包括物业管理、水电费缴纳、租赁物品清单等。
房产租赁契约的撰写要点
语言规范:使用准确、简洁、明了的语言,避免歧义。 完整:确保契约内容全面,涵盖租赁双方的权利义务。
附件齐全:包括房产证复印件、身份证复印件等。
签字盖章:租赁双方应在契约上签字或盖章,以示确认。
明确责任:对租赁双方的责任进行明确划分,避免纠纷。
注意细节:关注契约中的细节条款,如租赁物品清单、维修责任等。
法律依据:在契约中引用相关法律法规,确保契约的合法性。
保留证据:租赁双方应妥善保管契约原件及复印件,以备不时之需。
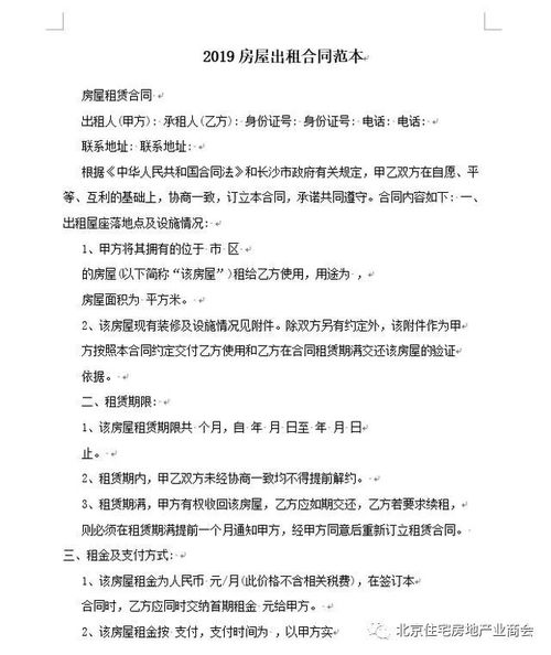
房产租赁契约范本
以下是一个简单的房产租赁契约范本,供您参考:
房产租赁契约
甲方(出租人):____ 乙方(承租人):____

房产信息
租赁期限
租金及支付方式
押金
使用范围
维修责任
违约责任
解约条件
其他约定
甲方(盖章):____ 乙方(签字):____
签订日期:____
范本仅供参考,具体契约内容应根据实际情况进行调整,在签订契约前,建议咨询专业律师,确保契约的合法性和有效性。
发表评论