步骤详解与注意事项
随着房地产市场的不断发展,单身人士购房的需求日益增长,在办理房产相关手续时,单身证明往往是必不可少的文件之一,如何开具单身证明呢?本文将为您详细解析办理房产单身证明的步骤和注意事项。
了解单身证明的作用
单身证明是证明个人婚姻状况的官方文件,主要用于以下情况:
购房:单身人士在购买房产时,银行和开发商可能要求提供单身证明。
办理贷款:单身人士在申请贷款时,银行可能需要核实其婚姻状况。
办理遗产继承:单身证明有助于证明个人婚姻状况,方便办理遗产继承手续。
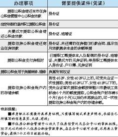
办理单身证明的步骤
准备材料
办理单身证明需要准备以下材料:
(1)身份证原件及复印件

(2)户口本原件及复印件
(3)婚姻状况证明(如有)
选择办理机构
单身证明的办理机构主要有以下几种:
(1)户口所在地派出所
(2)户口所在地民政局
(3)户口所在地街道办事处
办理流程
(1)携带所需材料到办理机构
(2)填写《单身证明申请表》
(3)工作人员审核材料
(4)缴纳相关费用(如有)

(5)等待办理结果
领取单身证明
办理完成后,您可以在规定时间内到办理机构领取单身证明。
注意事项
办理单身证明时,请确保提供的材料真实有效,如有虚假,将承担相应法律责任。
办理时间:不同地区办理单身证明的时间可能有所不同,请提前了解。
办理费用:部分地区办理单身证明可能需要缴纳一定费用,具体费用以当地规定为准。
办理地点:请根据自己所在地区选择合适的办理机构。
办理周期:办理单身证明的周期一般为3-5个工作日,具体以当地规定为准。
办理房产单身证明是单身人士在购房、贷款等过程中需要关注的重要事项,了解办理步骤和注意事项,有助于您顺利办理单身证明,为后续手续的办理提供便利,希望本文对您有所帮助。
发表评论