规范流程与关键要素详解
随着房地产市场的不断发展,个人出售房产已成为一种常见的交易方式,为了确保交易双方的利益,避免日后可能出现的纠纷,一份规范、详细的房产个人出售合同至关重要,本文将为您详细介绍房产个人出售合同的撰写方法,包括合同的基本结构、关键要素以及注意事项。
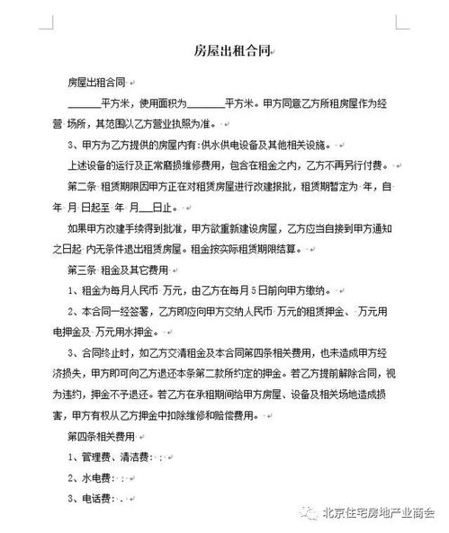
合同基本结构 房产个人出售合同
合同编号:编号应具有唯一性,便于日后查询和管理。
交易双方信息:包括卖方(个人)和买方的姓名、身份证号码、联系方式等。
房产信息:包括房产的坐落地址、面积、用途、产权证号、房屋结构、装修情况等。
交易价格:明确约定房产的成交价格,包括总价、单价、支付方式等。
付款方式:约定付款时间、付款方式(如现金、银行转账等)以及违约责任。
交付时间:明确约定房产交付的时间、方式以及相关费用。

产权过户:约定产权过户的时间、办理地点以及相关费用。
违约责任:明确约定双方在合同履行过程中可能出现的违约行为及相应的违约责任。
争议解决:约定解决争议的方式,如协商、调解、仲裁或诉讼。
合同生效:约定合同生效的条件和时间。
其他约定:根据实际情况,可增加其他相关条款。
关键要素
房产信息:确保房产信息的准确性,包括房产的权属、面积、用途等。
交易价格:明确约定交易价格,避免日后产生纠纷。
付款方式:约定合理的付款方式,确保交易安全。
交付时间:明确约定交付时间,避免因交付问题产生纠纷。

产权过户:确保产权过户的顺利进行,避免因过户问题产生纠纷。
违约责任:明确约定违约责任,确保双方权益得到保障。
争议解决:选择合适的争议解决方式,便于日后解决纠纷。
注意事项 应真实、准确,避免因虚假信息产生纠纷。
合同条款应明确、具体,避免因条款模糊产生纠纷。
交易双方应充分了解合同内容,避免因误解产生纠纷。
合同签订后,双方应妥善保管合同,以便日后查询。
在签订合同前,建议咨询专业人士,确保合同合法、有效。
撰写房产个人出售合同是一项重要且复杂的工作,通过了解合同的基本结构、关键要素以及注意事项,有助于确保交易双方的利益,避免日后可能出现的纠纷,在签订合同前,务必仔细阅读合同内容,确保合同合法、有效。
发表评论