
传承与责任的平衡随着社会经济的发展和人口老龄化的加剧,父母房产的分配问题日益凸显,如何在尊重父母意愿、子女权益和家庭和谐的前提下,合理分配房产原价,成为许多...
12-15 admin 21

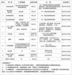
计算方法及注意事项在我国,随着房地产市场的不断发展,越来越多的人开始关注房产买卖过程中的税费问题,对于购房者来说,了解房产原价买卖税费的计算方法及注意事项,...
11-07 admin 25

轻松掌握房产价值,明智决策无忧随着房价的持续上涨,房产已经成为家庭资产的重要组成部分,了解父母房产的原价,对于我们评估家庭财富、制定理财计划、进行房产交易等...
10-19 admin 53

揭秘房产拍卖背后的价值秘密随着房地产市场的发展,越来越多的房产进入拍卖市场,对于购房者来说,了解拍卖房产的原价对于评估其投资价值至关重要,如何查询拍卖房产的...
09-07 admin 52

法律与情感的交织在我国,房产一直是家庭资产的重要组成部分,随着社会经济的发展,房产的价值也在不断攀升,当父母离世后,如何合理分配房产原价成为了一个普遍关注的...
08-18 admin 69

华为Mate60系列手机多少钱一部1、我认为华为Mate60系列价格因版本而异,起售价为5499元。不同版本价格不同,实际价格可能因地区、渠道和促销活动等因素...
05-14 admin 124