家长必看入学积分细则
随着我国城市化进程的加快,越来越多的家庭选择在广州定居,而广州作为一线城市,教育资源丰富,吸引了大量家长为孩子选择在此地入学,房产入学积分作为广州义务教育阶段入学的重要依据之一,备受家长关注,广州房产入学积分怎么算?本文将为您详细解析。
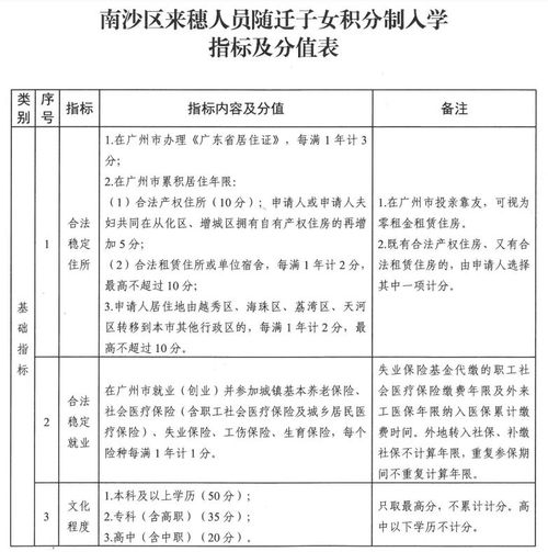
广州房产入学积分计算方式
广州房产入学积分的计算方式主要包括以下几个方面:
房产面积:房产面积是计算入学积分的基础,不同区域的房产面积计算标准不同,房产面积越大,积分越高。
房产性质:房产性质分为住宅和非住宅两种,住宅性质的房产积分较高,非住宅性质的房产积分较低。
房产年限:房产年限是指房产证上的登记时间,房产年限越长,积分越高。
户籍性质:户籍性质分为广州市户籍和非广州市户籍,广州市户籍家庭的积分较高,非广州市户籍家庭的积分较低。

住房情况:住房情况包括自有住房、租赁住房等,自有住房的积分较高,租赁住房的积分较低。
广州房产入学积分计算公式
广州房产入学积分的计算公式如下:
入学积分 = 房产面积积分 + 房产性质积分 + 房产年限积分 + 户籍性质积分 + 住房情况积分
房产面积积分 = 房产面积 × 面积系数
房产性质积分 = 住宅性质积分 + 非住宅性质积分

房产年限积分 = 房产年限 × 年限系数
户籍性质积分 = 广州市户籍积分 + 非广州市户籍积分
住房情况积分 = 自有住房积分 + 租赁住房积分
广州房产入学积分注意事项
房产面积:房产面积是指房产证上登记的面积,不包括土地面积。
房产性质:住宅性质的房产是指具有居住功能的房屋,如住宅、公寓等,非住宅性质的房产是指不具有居住功能的房屋,如商铺、办公楼等。

房产年限:房产年限是指房产证上的登记时间,从房产证颁发之日起计算。
户籍性质:广州市户籍是指广州市居民户口,非广州市户籍是指非广州市居民户口。
住房情况:自有住房是指家庭拥有的房产,租赁住房是指家庭租赁的房产。
广州房产入学积分是广州义务教育阶段入学的重要依据之一,家长在为孩子选择入学时,要充分了解房产入学积分的计算方式,以便为孩子争取到更高的入学积分,希望本文对您有所帮助。
发表评论