如何撰写一份成功的房产申请报告
自新冠疫情爆发以来,全球经济受到了前所未有的冲击,房地产市场也不例外,在这样的背景下,许多人对于房产申请的流程和撰写申请报告的技巧感到困惑,本文将为您详细解析疫情之下的房产申请情况,并提供撰写申请报告的实用建议。
疫情对房产市场的影响
房价波动:疫情期间,部分城市的房价出现了上涨,而另一些城市则出现了下跌,这主要与当地的疫情防控措施、经济发展状况以及供需关系有关。
购房需求变化:疫情期间,人们的购房需求发生了变化,部分购房者因担心疫情对经济的影响,选择观望;而部分购房者则因居家办公、远程教育等需求,对房产的面积、地段等要求提高。
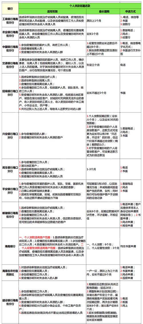
贷款政策调整:为支持房地产市场稳定发展,政府部门出台了一系列贷款政策,如降低首付比例、延长贷款期限等。
如何撰写房产申请报告
个人基本信息:包括姓名、身份证号码、联系方式、婚姻状况、职业等,这部分内容要确保真实、准确。

财务状况:详细列出家庭收入、支出、负债等情况,重点突出收入稳定、负债较低的优势。
购房目的:明确购房目的,如自住、投资、改善居住条件等,针对不同目的,突出相应的购房优势。
房产需求:详细描述购房需求,如面积、地段、户型、配套设施等,结合自身实际情况,突出购房需求的合理性。
贷款能力:展示自己的贷款能力,包括收入证明、银行流水等,证明自己具备按时还款的能力。
风险评估:分析疫情对个人经济收入、房产市场的影响,评估购房风险,强调自己对风险的认知和应对措施。
政策支持:了解并运用相关政策,如首套房优惠、贷款利率优惠等,以降低购房成本。
申请理由:阐述申请购房的理由,如家庭需求、事业发展等,突出申请购房的必要性。
表达对审批部门的感谢,并表达对购房的信心。
撰写申请报告的注意事项
结构清晰:按照上述顺序,合理组织文章结构,使内容条理清晰。
突出重点:在有限的空间内,突出重点内容,如财务状况、购房需求等。
数据支撑:使用真实、准确的数据支撑观点,增强说服力。
语言简洁:避免冗长、啰嗦的表达,力求简洁明了。
格式规范:按照申请报告的格式要求,规范排版。
在疫情背景下,撰写房产申请报告需要充分考虑当前的市场环境和政策导向,通过以上方法,相信您能撰写出一份成功的房产申请报告,顺利实现购房梦想。
发表评论