专业撰写,保障您的权益
随着房地产市场的蓬勃发展,房产交易日益频繁,房产协议作为交易过程中的重要文件,其规范性和严谨性至关重要,对于许多非专业人士来说,撰写一份合法、有效的房产协议并非易事,选择专业的代写服务就显得尤为重要,本文将为您详细介绍房产协议的撰写要点,帮助您了解如何选择代写服务,以及如何撰写一份规范的房产协议。
选择专业代写服务
了解代写机构资质:选择具有合法资质的代写机构,确保其专业性和可靠性。
查看代写团队:了解代写团队的组成,包括律师、房产专家等,以确保他们具备丰富的经验和专业知识。
评价和案例:查看代写机构的评价和成功案例,了解其服务质量。
咨询费用:了解代写服务的费用,包括咨询费、修改费等,确保费用合理。
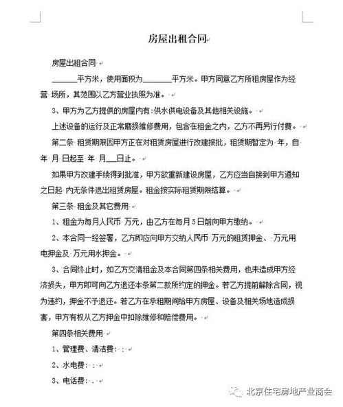
房产协议撰写要点 明确协议名称,如《房屋买卖协议》、《房屋租赁协议》等。

协议双方信息:详细列出协议双方的姓名、身份证号码、联系方式等基本信息。
房产信息:包括房产的坐落地址、面积、用途、产权性质、房屋结构等。
交易价格:明确交易价格,包括总价、单价、付款方式、付款时间等。
交房时间:约定交房时间,包括交房条件、交房方式等。
产权过户:明确产权过户的时间、方式、费用等。
违约责任:约定双方违约责任,包括违约金、赔偿金等。

争议解决:约定争议解决方式,如协商、仲裁、诉讼等。
协议生效:明确协议生效条件,如双方签字盖章、支付定金等。
其他条款:根据实际情况,可增加其他条款,如税费承担、装修情况等。
撰写房产协议注意事项
语言规范:使用准确、规范的书面语言,避免歧义。 完整:确保协议内容完整,避免遗漏重要条款。
严谨性:对协议中的每一项条款进行仔细推敲,确保其合法、有效。

保密性:代写机构应严格遵守保密原则,保护客户隐私。
修改完善:在协议签订前,可对协议进行多次修改和完善,确保双方权益。
房产协议的撰写对于保障交易双方的权益至关重要,在选择代写服务时,要注重机构资质、团队实力和费用合理性,在撰写协议时,要关注协议内容、语言规范、严谨性和保密性等方面,才能确保房产协议的有效性和合法性,为您的房产交易保驾护航。
发表评论