确保权益与流程透明
随着社会经济的发展和家庭结构的多样化,房产加名合同成为了越来越多家庭关注的焦点,房产加名合同是指在原有房产所有权人基础上,增加新的共有人名的情况,撰写一份规范的房产加名合同,对于保障双方权益、明确责任具有至关重要的作用,本文将为您详细解析房产加名合同的撰写要点。
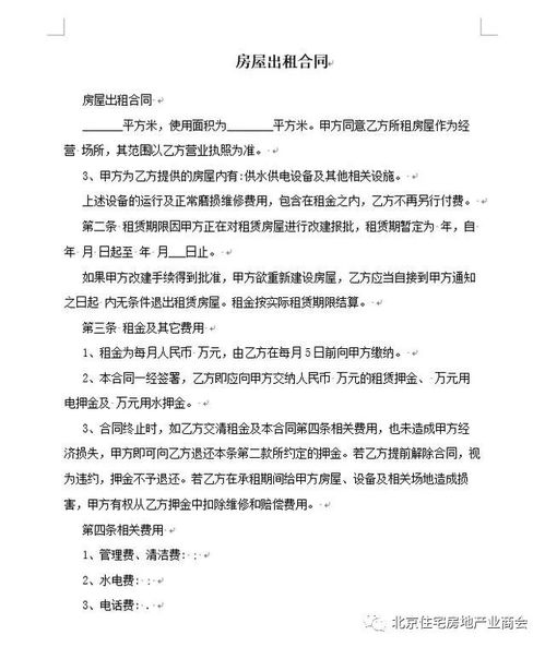
合同基本信息 房产加名合同
合同编号:根据实际情况填写,以便日后查询
合同签订日期:双方协商一致后确定的日期
合同签订地点:双方协商一致后确定的地点
双方基本信息:包括姓名、性别、身份证号码、联系方式等
房产基本信息
房产地址:详细描述房产所在地的具体位置
房产产权证号:房产所有权证上的唯一编号
房产面积:房产的实际使用面积
房产用途:房产的规划用途,如住宅、商业等
房产价值:根据市场行情,评估房产的当前价值
加名原因及目的

说明加名的原因,如家庭关系变化、投资需求等
明确加名的目的,如共同还贷、共有产权等
加名方式及份额
加名方式:选择共有或按份共有,共有分为共同共有和按份共有
加名份额:按份共有的情况下,明确各共有人的份额比例
权利义务
还款责任:明确各共有人的还款责任,如共同还款或按份还款
房产维护:明确各共有人的房产维护责任
房产处置:明确房产处置的流程和条件,如出售、抵押等
房产收益:明确房产收益的分配方式,如按份分配或共同分配

违约责任
违约情形:列举可能导致违约的情形,如逾期还款、擅自处置房产等
违约责任:明确违约责任,如支付违约金、赔偿损失等
争议解决
争议解决方式:选择协商、调解、仲裁或诉讼等方式解决争议
争议解决机构:明确争议解决机构的名称和地址
合同生效及终止
合同生效条件:明确合同生效的条件,如双方签字盖章等
合同终止条件:明确合同终止的条件,如房产出售、共有关系解除等
其他约定

不可抗力:明确不可抗力事件的处理方式
合同附件:如有附件,应详细列明附件名称及内容
撰写房产加名合同时,应注意以下几点:
语言表达清晰、准确,避免歧义 完整,涵盖双方权利义务
合同格式规范,符合法律规定
双方签字盖章,确保合同效力
撰写一份规范的房产加名合同,有助于保障双方权益,降低纠纷风险,在签订合同前,请务必仔细阅读合同内容,如有疑问,可咨询专业律师。
发表评论