详析
随着我国经济的快速发展,房屋租赁市场日益繁荣,在租赁房屋时,个人房产租赁证明成为租赁双方确认租赁关系、保障双方权益的重要文件,个人房产租赁证明该如何撰写呢?本文将为您详细解析个人房产租赁证明的撰写格式与内容。
个人房产租赁证明的格式
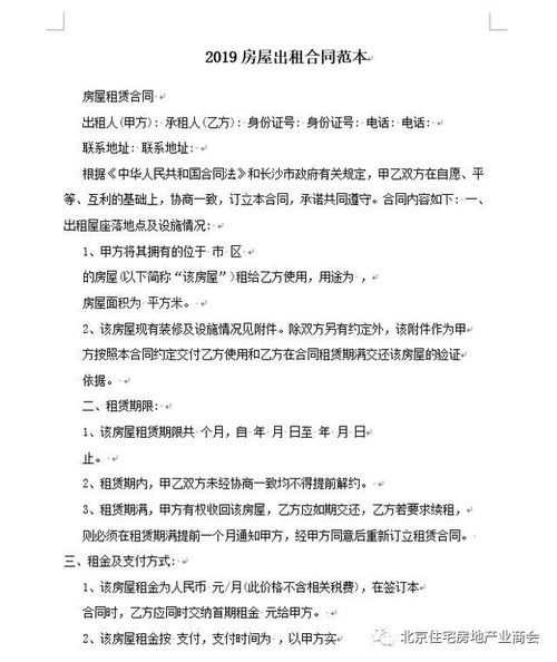
个人房产租赁证明一般采用以下格式: 居中书写“个人房产租赁证明”字样。
证明编号:在标题下方注明证明编号,如“证明编号:XX-XXXX”。
租赁双方信息:包括出租人姓名、身份证号码、联系方式;承租人姓名、身份证号码、联系方式。
房产信息:包括房产地址、房产证号、房屋结构、面积、用途等。
租赁期限:注明租赁起始日期和终止日期。
租金及支付方式:注明租金金额、支付方式及支付周期。

其他约定事项:包括押金、维修责任、违约责任等。
出租人(或代理人)签字:出租人本人签字或代理人签字,并注明代理人身份。
证明单位盖章:由出租人所在单位或房产管理部门盖章。
个人房产租赁证明的内容
出租人信息:在证明中注明出租人的姓名、身份证号码、联系方式,确保信息的准确性。
房产信息:详细注明房产地址、房产证号、房屋结构、面积、用途等,以便承租人了解房屋的基本情况。
租赁期限:明确租赁起始日期和终止日期,避免日后产生纠纷。
租金及支付方式:注明租金金额、支付方式及支付周期,确保双方权益。
押金:如有押金,需注明押金金额、退还条件及退还时间。
维修责任:明确租赁期间房屋维修责任,如房屋设施损坏、维修费用承担等。
违约责任:明确租赁双方违约行为及相应的违约责任,如提前终止租赁、拖欠租金等。
其他约定事项:如有其他约定事项,如家具电器清单、宠物饲养规定等,也应在证明中注明。
撰写个人房产租赁证明的注意事项 应真实、准确,不得有虚假信息。
证明格式规范,字迹清晰。
证明双方签字盖章,确保证明的法律效力。 应与租赁合同相一致。
如有代理人,代理人需提供授权委托书。
个人房产租赁证明是租赁双方确认租赁关系、保障双方权益的重要文件,在撰写个人房产租赁证明时,应注意格式规范、内容详实,确保证明的法律效力,希望本文对您有所帮助。
发表评论