1、华为Mate60很好。在外观设计方面,华为Mate60以其简约优雅的外观迷住了全球用户。采用最新一代全面屏技术,手机正面几乎完全被显示屏所覆盖,让用户沉浸于更广阔的视野。华为Mate60的主打特色之一是其卓越的摄影能力。
2、强大的性能和优秀的摄影功能: Mate60搭载了华为自家研发的麒麟9000处理器,性能强劲,运行流畅。此外,其相机系统也非常出色,配备了高像素主摄和超大底感光元件,能够拍摄出清晰细腻的照片和流畅自然的视频。
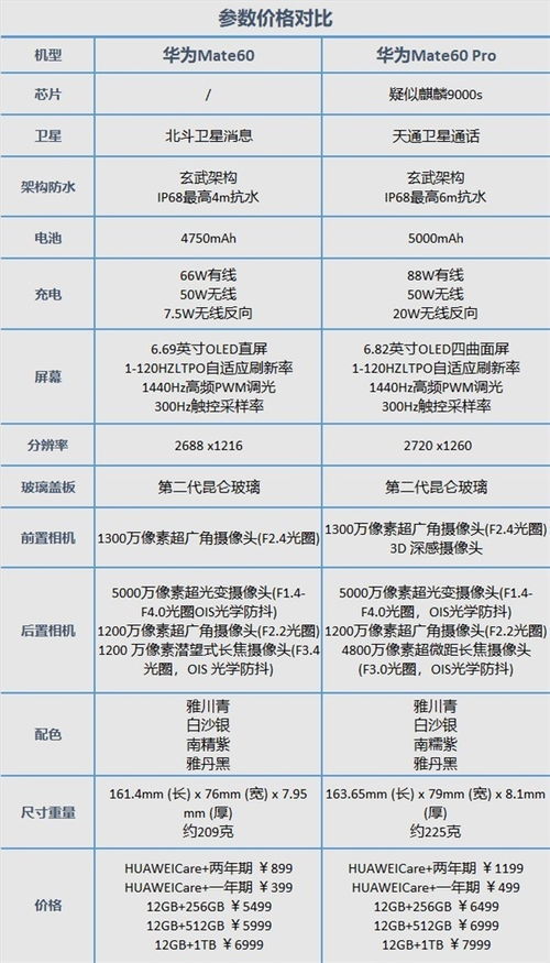
3、华为Mate 60手机很不错的,参数如下:屏幕:屏幕尺寸69英寸,屏幕色彩7亿色,P3广色域,分辨率FHD+ 2688x 1216 像素,看电影更加舒畅。
4、其次,华为Mate60在黑科技方面也有许多创新。首先就是其搭载了临境显示技术,这种技术可以在屏幕上呈现出极佳的色彩效果和对比度,并且支持120Hz的自适应刷新率,画面流畅性更好。
5、华为Mate 60采用了第二代昆仑玻璃,具有超强的耐用性和坚固性,可以有效地保护手机屏幕。此外,该手机还采用了超可靠的玄武架构,确保了手机的稳定性。
6、同时,它还支持DCI-P3广色域和HDR10+高动态范围,提供更加逼真的色彩和更高的对比度。这使得在Mate 60上观看高清视频和玩游戏都能获得更好的体验。除了以上几点,华为Mate 60还有一些引人注目的黑科技。
我认为华为Mate 60系列价格根据型号不同,起售价分别为5499元和8999元。价格受地区、销售渠道、促销活动等因素影响,建议前往官方网站或授权渠道获取准确价格。
华为Mate 60和Mate 60 Pro手机已经公布了全系价格,分别从5499元和6499元起。这个价格对于很多人来说可能是一个较大的投资,因此,是否值得你入手需要考虑多方面因素。
据悉,华为手机最新款的 Mate 60/60 Pro 起售价都要5499元,而Pro版的起售价6499。

那么从6799元的普通起跳到7999元,从理性角度看,华为MATE60又是否值得买呢?从炒货的角度看,目前咸鱼的MATE60几乎没有加价,虽然平台限售一台,但是华为的供货应该非常充足,所以炒货的朋友就不要想了。
通信方面,华为Mate 60采用灵犀通信和方舟引擎技术,确保了更快的网络速度和稳定的信号接收。同时,这款手机还支持66W快充技术,只需短暂的充电时间就能拥有持久的电量。
据悉,华为手机最新款的 Mate 60/60 Pro 起售价都要5499元,而Pro版的起售价6499。
华为Mate 60和Mate 60 Pro手机已经公布了全系价格,分别从5499元和6499元起。这个价格对于很多人来说可能是一个较大的投资,因此,是否值得你入手需要考虑多方面因素。
那么从6799元的普通起跳到7999元,从理性角度看,华为MATE60又是否值得买呢?从炒货的角度看,目前咸鱼的MATE60几乎没有加价,虽然平台限售一台,但是华为的供货应该非常充足,所以炒货的朋友就不要想了。
华为m60手机2023年3月后售价7000元。mate60预计2023年3月后上市,售价7000元。mate60依旧使用与华为Mate50类似的设计风格,依然是圆环相机模组,辨识度相当高。采用了打孔曲面屏,打孔屏的自拍效果更好。
是一款集众多黑科技与一身的强大手机,其出色的硬件配置能满足用户在工作、娱乐等不同方面的需求。然而,这款手机的售价相对较高,这可能会让一部分用户望而却步。尽管如此,华为Mate 60仍然是一款颇具吸引力的旗舰产品。
月29日华为正式宣布,华为Mate系列手机累计发货达到一亿台。不仅如此,华为于当天中午12:08推出“HUAWEI Mate 60 Pro先锋计划”,让部分消费者提前体验。
价格不同:vivoX100Pro售价为4999元,配置为12GB+256GB;而华为Mate60Pro的售价为6999元,配置为12GB+512GB。可以看出,华为Mate60Pro的价格相对较高,与其更高的存储容量有关。
Mate 60 Pro和Pro+是华为公司推出的两款旗舰手机。它们的主要区别在于存储容量和价格。Mate 60 Pro有128GB和256GB两种存储容量可选,价格为6999元人民币起。而Pro+版本则有512GB的存储容量,价格为8999元人民币起。
据悉,华为手机最新款的 Mate 60/60 Pro 起售价都要5499元,而Pro版的起售价6499。
华为Mate 60 Pro的售价为8999元起,相比于其他高端旗舰手机来说价格并不算特别高昂。但是这一价格对于很多人来说仍然有一定的压力。因此,从价格方面考虑是否值得入手这款手机还需要结合自身经济条件进行权衡。
配置不同。销售内容不同:乐臻版Mate60Pro是套装销售方式,包含Mate60Pro手机和FreeBuds5至臻版耳机。价格不同:乐臻版Mate60Pro比Mate60Pro便宜99元。配置不同:乐臻版Mate60Pro的盒子更大,里面包含耳机。
华为Mate 60和Mate 60 Pro手机已经公布了全系价格,分别从5499元和6499元起。这个价格对于很多人来说可能是一个较大的投资,因此,是否值得你入手需要考虑多方面因素。
华为mate60在2023年9月17日之后不用抢。华为Mate60系列已经开售,市场上还是处于一机难求的状态,很多人都在排队或者加价抢购,但其实不要那么着急。
华为Mate60系列于9月10日全面发售,在9月17日之后就会大量放货了,到时华为Mate60 Pro就不用抢了。华为Mate60系列两款新机已经开售,目前市场上还是处于一机难求的状态,很多人都在排队或者加价抢购,但其实不要那么着急。
mate60pro多久不用抢 华为Mate60Pro将会开启90 天预约申购 ,但是参与预购的机型为12GB+512GB、12GB+1TB版本,售价分别是6999元和7999元,配色有雅川青、南糯紫、雅丹黑、白沙银4种。
发表评论