公正、透明、高效
在我国的司法实践中,法院在审理涉及房产案件时,往往需要对涉案房产进行评估,房产评估结果的公正性、透明性和高效性直接关系到案件的审理质量和当事人的合法权益,本文将详细解析法院房产评估的操作流程,以期为相关人员提供参考。
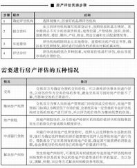
法院房产评估的操作流程
案件受理
法院在受理涉及房产的案件后,会根据案件的具体情况,决定是否需要进行房产评估,如果需要,法院会通知当事人进行评估。
确定评估机构
法院会根据《中华人民共和国资产评估法》的规定,从具有资质的评估机构中选取一家进行评估,当事人对评估机构有异议的,可以向法院提出申请,由法院指定其他评估机构。
签订评估委托合同

法院与评估机构签订评估委托合同,明确评估目的、评估范围、评估方法、评估费用、评估期限等内容。
收集评估资料
评估机构在接到法院委托后,会根据评估委托合同的要求,收集涉案房产的相关资料,包括房产证、土地使用权证、房产买卖合同、房产租赁合同、房屋平面图、相邻关系证明等。
进行现场勘查
评估机构在收集到相关资料后,会对涉案房产进行现场勘查,核实房产的实际状况,了解房产周边环境、配套设施等情况。
编制评估报告

评估机构根据收集到的资料和现场勘查结果,按照相关评估准则和方法,编制评估报告,评估报告应包括评估目的、评估范围、评估方法、评估依据、评估结果等内容。
报告审核
法院对评估机构提交的评估报告进行审核,确保评估报告的公正性、合法性和有效性。
审理案件
法院在审核评估报告后,会根据评估结果审理案件,作出相应的判决。
法院房产评估的注意事项

评估机构的选择应遵循公开、公平、公正的原则,确保评估结果的客观性。
评估机构在评估过程中,应严格遵守相关法律法规和评估准则,确保评估结果的准确性。
当事人有权对评估机构提出异议,法院应及时处理。
评估报告应客观、真实地反映涉案房产的价值,不得存在虚假陈述、误导等情形。
法院房产评估是司法实践中的一项重要工作,其操作流程的公正、透明、高效对于保障当事人的合法权益具有重要意义,本文对法院房产评估的操作流程进行了详细解析,希望对相关人员有所帮助。
发表评论