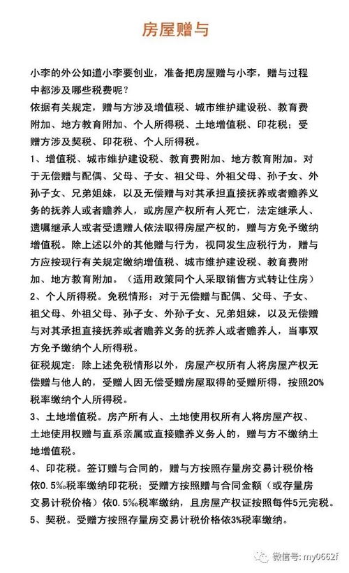
赠予房产后出售,如何合理交税?
近年来,随着我国房地产市场的持续升温,越来越多的家庭选择将房产赠予子女或其他亲属,在房产赠予后,若需出售该房产,如何合理交税成为许多家庭关注的焦点,本文将为您详细解析赠予房产后出售的税收问题。
赠予房产后出售的税收政策
契税
契税是指在房屋买卖过程中,买方应缴纳的税费,根据我国税法规定,赠予房产后出售,买方仍需缴纳契税,契税税率根据不同地区、不同房产类型等因素有所差异,一般为房产交易价格的1%-3%。
套征个人所得税
赠予房产后出售,卖方可能需要缴纳个人所得税,根据《个人所得税法》规定,个人出售房产所得应缴纳个人所得税,具体税率如下:
(1)满五年且是家庭唯一住宅的,免征个人所得税;
(2)满五年但不是家庭唯一住宅的,按房产交易价格的1%缴纳个人所得税;

(3)不满五年的,按房产交易价格的1%缴纳个人所得税。
土地增值税
土地增值税是指在房产交易过程中,卖方因土地增值而应缴纳的税费,根据《土地增值税法》规定,赠予房产后出售,卖方可能需要缴纳土地增值税,具体税率如下:
(1)增值额未超过扣除项目金额50%的,税率为30%;
(2)增值额超过扣除项目金额50%,未超过100%的,税率为40%;
(3)增值额超过扣除项目金额100%,未超过200%的,税率为50%;
(4)增值额超过扣除项目金额200%的,税率为60%。

如何合理交税
证明房产赠予关系
赠予房产后出售,卖方需提供房产赠予证明,以证明房产赠予关系,否则,税务机关将按照房产交易价格全额征收个人所得税和土地增值税。
确定房产交易价格
房产交易价格是计算个人所得税和土地增值税的重要依据,在实际操作中,卖方应确保房产交易价格真实、合理,避免因价格虚高而增加税费。
享受税收优惠政策
根据《个人所得税法》和《土地增值税法》规定,符合以下条件的卖方可享受税收优惠政策:

(1)满五年且是家庭唯一住宅的,免征个人所得税和土地增值税;
(2)满五年但不是家庭唯一住宅的,按房产交易价格的1%缴纳个人所得税,免征土地增值税。
及时办理税务申报
赠予房产后出售,卖方应在房产交易后30日内向税务机关办理税务申报,缴纳相关税费。
赠予房产后出售,合理交税至关重要,卖方需了解税收政策,提供相关证明,确保房产交易价格真实、合理,并享受税收优惠政策,以减轻税务负担,在办理税务申报时,应及时办理,避免因逾期申报而受到处罚。
发表评论