旅游管理专升本考试科目主要包括旅游管理学、旅游资源开发与管理、旅游规划与设计等几个主要科目。
旅游管理专升本入学考试思想政治、大学英语、专业综合科目,专业综合科目一般为管理学科目。而远程教育专升本报考旅游管理专业入学测试大学英语、大学语文、思想政治或计算机应用基础等科目。
大学语文、大学英语、专业综合。根据查询中国教育在线网显示,旅游管理专升本考试科目为大学语文、大学英语、专业综合(如旅游管理、旅游心理学等),每科考试满分150分,共450分。统招专升本只能应届毕业生有资格报名参加。
1、旅游管理专升本考试科目为大学语文、大学英语、专业综合(如旅游管理、旅游心理学等)。

2、旅游管理专升本入学考试思想政治、大学英语、专业综合科目,专业综合科目一般为管理学科目。而远程教育专升本报考旅游管理专业入学测试大学英语、大学语文、思想政治或计算机应用基础等科目。
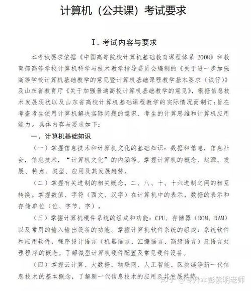
3、旅游管理专业专升本需要考试公共科目和专业科目,公共科目为大学英语(+高等数学/大学语文/政治和计算机基础等),专业科目主要是管理学等。
4、年的专升本考试需要考察的科目主要分为两部分,分别是公共基础课和专业课。其中,公共基础课主要包括政治、英语、数学和文化课四门科目,专业课则根据不同专业的要求而定。

5、公共课科目为英语,实行全省统一命题、统一考试、统一评卷。专业课科目由各招生高校自主确定并命题、阅卷。湖北统招专升本公共课科目考试统一安排在5月7日上午9至11时进行。
1、旅游管理专升本入学考试思想政治、大学英语、专业综合科目,专业综合科目一般为管理学科目。而远程教育专升本报考旅游管理专业入学测试大学英语、大学语文、思想政治或计算机应用基础等科目。
2、旅游管理专升本考试科目主要包括旅游管理学、旅游资源开发与管理、旅游规划与设计等几个主要科目。

3、旅游管理专业在成考专升本中属于经济管理类,因此它的考试科目是:政治、外语和高等数学二。每门150分,总分450分。难度因为每年的题目和你个人报考的学校不一样会有所不同。考上以后读几年要看你考哪种专升本了。
发表评论