详细步骤与注意事项
随着我国房地产市场的不断发展,越来越多的企业选择通过房产入股的方式进行投资,在这个过程中,契税的缴纳和账务处理是投资者必须关注的重要环节,本文将详细解析房产入股契税的账务处理方法,帮助投资者正确应对税务问题。
房产入股契税概述
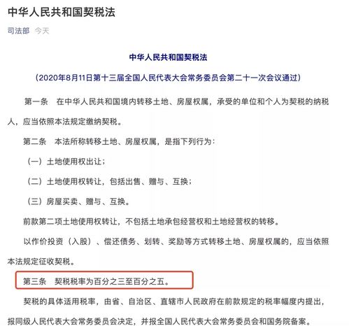
房产入股契税是指企业将自有房产作为投资入股给其他企业时,按照国家规定应缴纳的税费,根据《中华人民共和国契税法》的规定,契税的计税依据为房产的成交价格,税率一般为3%-5%。
房产入股契税的账务处理步骤
确定契税计税依据
投资者需要确定房产入股的成交价格,即房产的评估价值,在确定成交价格时,应考虑房产的市场价值、地理位置、配套设施等因素。
计算契税金额
根据契税的计税依据和税率,计算出应缴纳的契税金额,计算公式如下:

契税金额 = 房产成交价格 × 契税税率
契税缴纳
投资者在完成房产入股交易后,应及时向税务机关申报缴纳契税,缴纳方式包括现金、支票、银行转账等。
契税账务处理
(1)借:应交税费——应交契税
贷:银行存款/现金

(2)借:长期股权投资
贷:银行存款/现金
契税申报
投资者在缴纳契税后,应按照税务机关的要求,及时向税务机关申报契税缴纳情况,申报方式包括网上申报、现场申报等。
注意事项
房产入股契税的缴纳期限为缴纳契税之日起30日内。

投资者在缴纳契税时,应提供相关资料,如房产评估报告、房产入股协议等。
房产入股契税的账务处理应遵循会计准则,确保会计信息的真实、准确、完整。
投资者在进行房产入股契税的账务处理时,应关注税务机关的最新政策,确保合规操作。
房产入股契税的账务处理是投资者在房产入股过程中必须关注的问题,投资者应按照上述步骤进行契税的缴纳和账务处理,确保合规操作,投资者还需关注税务机关的最新政策,以便更好地应对税务问题。
房产入股契税的账务处理是一项复杂的税务工作,投资者需在了解相关政策的基础上,严格按照规定进行操作,才能确保企业在房产入股过程中的税务合规,降低税务风险。
发表评论