详解国有租赁房产补贴申请流程及注意事项
随着我国住房租赁市场的不断发展,政府为了鼓励和支持居民租赁住房,推出了国有租赁房产补贴政策,这项政策旨在减轻租户的经济负担,提高租赁住房的性价比,如何申请国有租赁房产补贴呢?本文将为您详细解答。
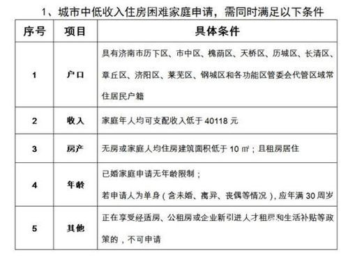
了解补贴政策
您需要了解国有租赁房产补贴的具体政策内容,补贴政策会包括以下几方面:
补贴对象:符合条件的中低收入家庭、新就业无房职工、外来务工人员等。
补贴标准:根据当地政府规定,补贴金额会有所不同,一般按照租金的一定比例进行补贴。
补贴期限:补贴期限一般为一年,最长不超过三年。
补贴申请条件:具备当地户籍、稳定收入来源、无房或住房面积不足等。
准备申请材料

在了解补贴政策的基础上,您需要准备以下申请材料:
个人身份证原件及复印件。
户口簿原件及复印件。
收入证明:如工资条、银行流水等。
房屋租赁合同原件及复印件。
房屋产权证明:如房产证、租赁证明等。
其他相关证明材料:如家庭成员关系证明、住房困难证明等。
申请流程
向当地住房保障部门咨询,了解具体申请流程和所需材料。
按照要求准备申请材料,并提交至住房保障部门。
住房保障部门对申请材料进行审核,审核通过后,通知申请人领取补贴。
申请人按照规定,将补贴资金存入指定银行账户。
注意事项
申请补贴时,务必确保所提交材料的真实性和有效性,否则将影响申请结果。
补贴金额按照租金的一定比例进行补贴,具体比例以当地政府规定为准。
补贴期限一般为一年,最长不超过三年,到期后如需继续申请,需重新提交申请材料。
如有特殊情况,如家庭人口变动、收入变化等,应及时向住房保障部门报告,以便调整补贴金额。
在申请过程中,如遇到问题,可向当地住房保障部门咨询,寻求帮助。
申请国有租赁房产补贴需要了解政策、准备材料、遵循流程,并注意相关事项,希望本文能为您提供帮助,祝您顺利申请到补贴。
发表评论