全面解析住宅房产税的计算方法
随着我国房地产市场的持续繁荣,越来越多的人开始关注住宅房产税的计算问题,住宅房产税作为我国税收体系的重要组成部分,对于规范房地产市场、调节收入分配具有重要意义,本文将为您全面解析住宅房产税的计算方法,帮助您了解住宅房产税的计算过程。
住宅房产税的概念
住宅房产税是指对个人拥有或使用的住宅房产按照一定比例征收的税费,根据《中华人民共和国房产税暂行条例》规定,住宅房产税的征税对象为个人拥有的住宅房产。
住宅房产税的计算方法
计算基数
住宅房产税的计算基数是指应纳税的房产价值,根据不同地区的规定,计算基数可能有所不同,以下为常见的计算基数:
(1)房产评估价值:根据当地政府规定的评估机构对房产进行评估,以评估价值作为计算基数。
(2)房产原值:以房产购买时的原价作为计算基数。
(3)房产交易价格:以房产交易时的价格作为计算基数。
税率

住宅房产税的税率分为两种:比例税率和超额累进税率。
(1)比例税率:根据房产评估价值的一定比例征收,一般为1%-3%。
(2)超额累进税率:根据房产评估价值的不同档次,分别适用不同的税率。
计算公式
住宅房产税的计算公式如下:
应纳税额 = 计算基数 × 税率
(1)比例税率计算公式:
应纳税额 = 房产评估价值 × 税率
(2)超额累进税率计算公式:
应纳税额 = 房产评估价值 × 税率 × 累进税率档次
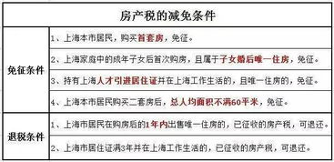
住宅房产税的减免政策
优惠税率

对于部分住宅房产,如经济适用房、限价房等,可以享受优惠税率。
免税政策
以下情况可以免征住宅房产税:
(1)自用住宅房产:个人自用住宅房产免征房产税。
(2)政府划拨的住宅房产:政府划拨的住宅房产免征房产税。
(3)农村集体住宅房产:农村集体住宅房产免征房产税。
住宅房产税的缴纳方式
按年缴纳:住宅房产税实行按年缴纳,每年征收一次。
预缴:对于部分地区,可以实行预缴制度,即在年度内分季度预缴。
纳税申报:纳税人应按照规定的时间、地点和方式向税务机关申报缴纳住宅房产税。
住宅房产税的计算涉及多个因素,包括计算基数、税率、减免政策等,了解住宅房产税的计算方法,有助于纳税人合理规划自己的房产投资,在实际操作中,建议纳税人咨询当地税务机关,了解具体的征收政策和计算方法。
发表评论