格式与要点解析
在我国,房产申请执行书是法院根据申请人的申请,对被执行人名下的房产进行强制执行的法定文书,撰写一份规范、有效的房产申请执行书,对于保障申请人的合法权益至关重要,本文将为您详细解析房产申请执行书的撰写要点及格式。
房产申请执行书的基本要素
申请执行人信息:包括姓名、性别、年龄、身份证号码、联系电话、住址等。
被执行人信息:包括姓名、性别、年龄、身份证号码、联系电话、住址等。
执行依据:指申请人依据的生效法律文书,如判决书、裁定书、调解书等。
执行标的:指被执行人名下的房产,包括房产的地址、面积、用途、产权证号等。
请求事项:明确写明申请人要求法院对被执行人名下房产采取的强制执行措施,如查封、拍卖、变卖等。
事实与理由:详细阐述申请人申请执行的事实和理由,包括但不限于以下内容:
(1)被执行人未按生效法律文书履行还款义务; (2)被执行人名下房产具备可执行性; (3)申请执行人已履行相关程序,如申请强制执行等。

证据材料:提供与执行标的、请求事项相关的事实证据,如房产证、评估报告、拍卖公告等。
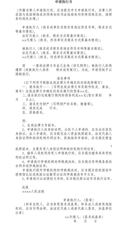
房产申请执行书的撰写格式 房产申请执行书
执行法院名称:写明执行法院的全称
申请人、被执行人信息:按照上述要求填写
执行依据:写明生效法律文书的名称、文号、判决结果等
执行标的:写明房产的地址、面积、用途、产权证号等
请求事项:明确写明申请人要求法院对被执行人名下房产采取的强制执行措施

事实与理由:按照上述要求详细阐述
证据材料:按照上述要求提供相关证据
申请执行人签名或盖章:写明申请执行人的姓名、单位、职务等信息
申请日期:写明申请执行的日期
附件:提供与执行标的、请求事项相关的证据材料清单
撰写房产申请执行书的注意事项
事实与理由要充分、准确,确保与生效法律文书一致。

证据材料要真实、有效,确保与事实相符。
格式规范,字迹清晰,避免错别字和涂改。
严格按照执行法院的要求提交申请执行书及相关材料。
在撰写过程中,如有疑问,可咨询相关法律专业人士。
撰写一份规范、有效的房产申请执行书,是保障申请人合法权益的关键,希望本文能为您在撰写房产申请执行书时提供有益的参考。
发表评论